Все новости Узбекистана и мира на сайте Repost.uz

Узбекистан

20.08.2023 | 11:23

Шавкат Мирзиёев утвердил новую структуру Администрации президента

Число советников увеличивается с девяти до 11.

Фото: Пресс-служба президента

Фото: Пресс-служба президента

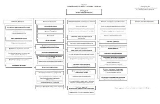
Президент Шавкат Мирзиёев подписал указ об изменении структуры Администрации главы государства, сообщает Gazeta.uz. 

Исходя из изменений, число советников увеличивается с девяти до 11. Какие должности остались в новой структуре:

  • советник-спичрайтер президента (ранее пост занимал Хайритдин Султанов);
  • советник президента по вопросам координации деятельности правоохранительных и контролирующих органов (вакантный пост);
  • советник президента по вопросам устойчивого развития региона Приаралья (Турсинхан Худайбергенов);
  • советник президента по вопросам общественно-политического развития (Русланбек Давлетов);
  • советник — директор Национального агентства социальной защиты (Мансурбек Полвонзода).

Вводится должность советника по вопросам экономического развития (вместо советника по вопросам развития отраслей экономики, реализации инвестиционной и внешнеторговой политики, которым является Равшан Гулямов).

Должность советника по вопросам государственной службы, диалога с населением и координации деятельности органов власти на местах (Гофуржон Мирзаев) переименовывается на советника по вопросам кадровой политики.

Должность советника по вопросам взаимодействия с общественными и религиозными организациями (Музаффар Камилов) переименовывается на советника по вопросам религии и межнациональных отношений.

Упраздняется должность советника по вопросам молодежи, науки, образования, здравоохранения, культуры и спорта (Одил Абдурахманов). Несколько дней назад были упразднены должность главы Администрации президента (занимал Сардор Умурзаков), должности помощников руководителя Администрации в регионах, секретариаты помощников руководителя Администрации в регионах, сектор по координации деятельности секретариатов помощников руководителя Администрации в регионах.

Новые должности в структуре:

  • советник по особым поручениям (Сардор Умурзаков);
  • cоветник по вопросам энергетической безопасности;
  • советник по вопросам аграрного развития.

Вводится должность помощника президента, в его структуре будут новообразованный Департамент информационной политики, пресс-секретарь президента, Департамент социального развития, Департамент молодежной политики и Контрольная инспекция.

Другой помощник президента будет отвечать за приемную, протокол президента, канцелярию, сектор по режиму.

Также есть Департамент планирования и информационного обеспечения, Департамент внешних связей, Департамент цифровизации, Финансово-хозяйственный департамент, который возглавляет Зелимхон Хайдаров, помощник президента по отдельным вопросам и другие органы.

После президента по иерархии идут советники и помощники. 

telegramБольше новостей в Телеграме Подписаться
Популярные новости